学硕与专硕的区别(医学学硕与专硕的区别)
本篇文章为大家详细解析学硕与专硕的区别,特别是医学学硕与专硕的知识点差异,希望对各位考生有所帮助。
本文目录一览:
- 会计学硕与会计专硕:研究生之选
- 学硕和专硕的区别有哪些?
- 学硕与专硕的区别
会计学硕与会计专硕:研究生之选
在会计领域,学硕与专硕的招生人数与竞争情况存在显著差异,学硕的招生人数较少,推免比例较高,报考人数也相对较少;而专硕则相反,招生人数较多,近年来甚至扩招,但报考人数激增,竞争激烈,从读博路径来看,学硕学生可以选择“直博”或“硕博连读”的模式,而专硕学生则需要先考取博硕,难度较高。
选择学硕还是专硕,需要结合自身的职业规划和条件进行权衡,若计划从事科研或学术工作,且数学、英语基础扎实,预算有限,学硕是更好的选择;而如果基础较弱或是跨专业考生,专硕可能更适合,学硕的考试难度通常较高,尤其是在英语、数学等基础科目上。
学硕和专硕的区别有哪些?

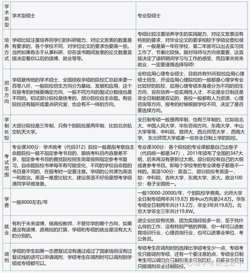
学硕和专硕是中国硕士研究生教育体系中的两种不同类型,各有其特点和优势,以下是两者在培养目标、培养方式、学制年限、读博方式、招生条件等方面的主要区别:
-
培养目标不同
- 学硕:以学术研究为导向,注重理论学习和科研能力培养,培养型人才主要为科研型和学术型,适合深入研究某一领域,追求学术深度。
- 专硕:以专业实践为导向,注重应用能力和职业技能培养,培养型人才主要为行业内高层次技术人才,注重实际应用能力。
-
培养方式不同
- 学硕:课程设置更偏向理论,注重学术理论和学术研究能力的培养。
- 专硕:课程设置更注重实际应用和行业需求,结合工商业和社会需求,培养实践能力强的复合型人才。
-
学制年限不同
- 学硕:一般为3年全日制。
- 专硕:多为5年非全日制培养(如在职学习)。
-
读博方式不同
- 学硕:可选择“直博”或“硕博连读”模式,部分高校直接升博。
- 专硕:需先通过硕士阶段后,通常需再次参加考博考试。
-
招生条件不同
- 学硕:普遍要求本科成绩优异,部分院校对工作经验有要求。
- 专硕:多数院校要求有3-5年的工作经验,部分高校对工作经验不严格要求,但可能会有其他附加条件。
学硕与专硕的区别
学硕与专硕在多个方面存在差异,主要体现在以下几个方面:
-
培养目标不同
学硕更注重科研能力和创新思维的培养,适合希望从事学术研究或深入探索某一领域的学生;专硕则更注重实际应用能力和职业技能培养,适合追求快速就业或从事行业实践的学生。 -
课程设置不同
学硕的课程设置更偏向理论,涉及更多学术研究相关的课程;专硕的课程设置则更注重行业技能和实用性,结合行业需求进行课程设计。 -
就业方向不同
学硕毕业生多进入学术机构或从事科研工作,竞争力较高且学位含金量较高;专硕毕业生则多进入企业或事业单位,注重实际应用能力和行业认可度。 -
学习时间与方式不同
学硕一般为3年全日制学习,专硕则以5年非全日制培养为主,学习时间较长且灵活性较高。 -
学费与就业前景不同
学硕的学费相对较高,但学位含金量大,毕业生就业前景和竞争力较强;专硕的学费相对较低,适合预算有限但希望快速就业的学生。
选择学硕还是专硕的建议
在选择学硕还是专硕时,需要结合自身的职业目标、学术基础和个人条件进行综合判断,以下是一些建议:
-
优先选择学硕:
- 如果计划从事科研或学术工作,且数学、英语基础扎实,学硕是更好的选择。
- 如果有较强的研究兴趣或计划继续读博,学硕的学位含金量更高,竞争力也更强。
-
选择专硕:
- 如果基础较弱,或者不具备继续深造的意愿,专硕可以提供更快的就业通道。
- 如果对行业需求较高,或者希望通过学习快速提升专业技能,专硕可能更适合。
学硕和专硕各有优势,选择哪种类型的研究生项目都应基于自身实际情况和未来的发展规划进行权衡。
相关文章:
文章已关闭评论!